请选择快捷登录方式
工号登录
用户名登录
校内工作人员请选择工号登录,校外工作人员请选择用户名方式登录。
北京师范大学
|
学员登录
|
关于我们
继教概况
新闻中心
政策文件
非学历继续教育
办学单位
公开招生
委托定制
学历继续教育
进修访学
综合服务
业务流程
下载专区
证书查询
管理系统
举报曝光
首页
2024年学习活动周
+
活动概览
全民阅读系列活动
家庭教育系列活动
银发教育系列活动
新闻动态
关于我们
+
继教概况
新闻中心
政策文件
+
非学历继续教育
+
办学单位
公开招生
委托定制
学历继续教育
进修访学
综合服务
+
业务流程
下载专区
证书查询
管理系统
举报曝光
通知公告
通知公告
位置:
首页
» 通知公告
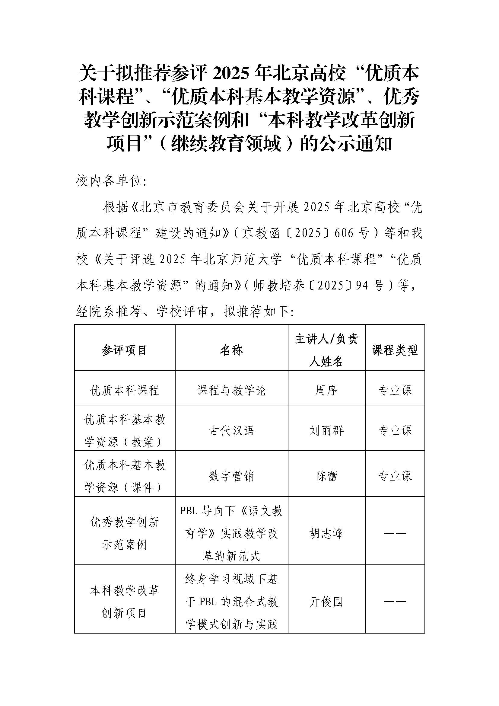
关于拟推荐参评2025 年北京高校“优质本科课程”、“优质本科基本教学资源”、优秀教学创新示范案例和“本科教学改革创新项目”(继续教育领域)的公示通知
发布时间:2025-11-24
访问次数: